关于松江区方塔红十字中医医院“红十字会员之家”建设项目公开招标
一、项目基本情况
项目名称:松江区方塔红十字中医医院“红十字会员之家”建设项目
预算金额:25000元
位置:方塔红十字中医医院行政楼2楼(茸兴路369弄)
面积:32.09㎡(约6.8m×4.3m的矩形空间)
建设内容:
主题墙:设置红十字标志及“红十字会员之家”立体字,作为空间视觉焦点。
宣传墙:展示“人道、博爱、奉献”的红十字精神核心内涵及红十字运动相关知识。
制度牌:统一悬挂红十字冠名医疗机构管理制度、会员管理制度、志愿者管理制度、培训制度等,体现规范化管理。
风采照片墙:展示会员及志愿者活动照片、荣誉证书、交流合影等,记录和展示红十字工作成果。
宣传资料架:用于存放“两报一刊”、宣传折页等。
木质立柜:用于展示文创产品、医院自制传统宣传品等,存放红十字工作台账、资料等。

二、申请人的资格要求
1.满足《中华人民共和国政府采购法》第二十二条规定;
2.经营范围涵盖图文设计、广告设计、策划等的正规企业或社会组织;
3.单位负责人为同一人或者存在控股、管理关系的不同单位,不得同时参加本项目投标(一经证实,取消所有涉及单位的投标资格);
4.本项目不接受联合体投标报价。
三、响应文件提交要求及时间
参与询价竞标的单位,以书面形式提供以下资料信息:
①法定代表人身份证正反面复印件;
②营业执照复印件;
③报价单(加盖企业公章)并密封;
④设计方案初稿(实地查看场地,请提前至少3个工作日联系区红会);
报名截止时间:2026年 4月20日16点(北京时间)
地点:松江区中山中路38号1号楼1223室
四、评审方法及标准:
(一)评审方法
本项目由松江区红十字会组织的评审小组采用综合评分法对满足全部实质性要求的响应文件,按评审因素的量化指标进行评审,得分最高的供应商为中标候选供应商,区红十字会将对中标结果在区政府及区红十字会门户网站上予以公布。
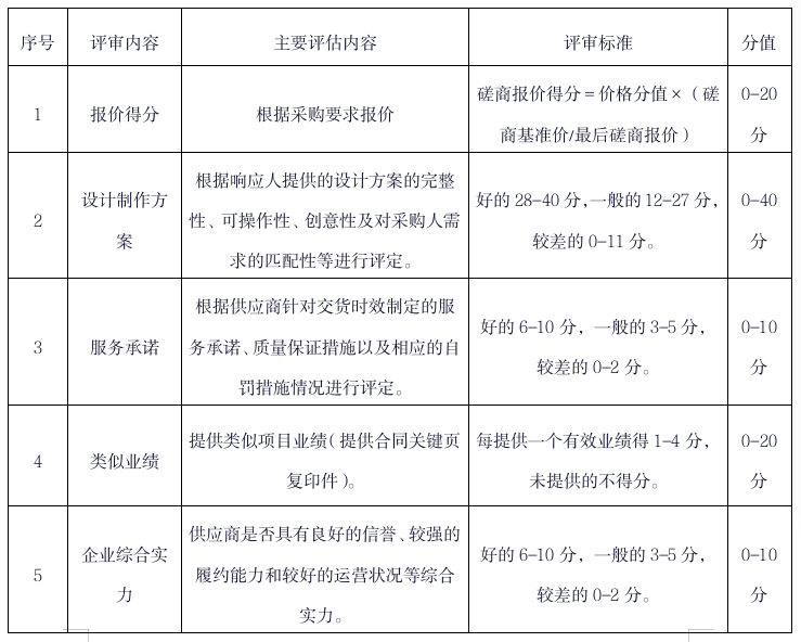
(二)评审标准(100分制):

五、公告期限
自本公告发布之日起7个自然日。
六、凡对本次采购提出询问,请按以下方式联系。
联 系 人:何老师
地 址:松江区中山中路38号1号楼1223室
联系方式:37736545



