关于开展“5·8”世界红十字日暨第四个“红十字博爱周”系列宣传活动的公开招标
一、项目基本情况
(一)项目名称:“5·8”世界红十字日暨第四个“红十字博爱周”系列宣传活动
(二)项目意义:在第79个世界红十字日即将到来之际,松江区红十字会拟开展“5·8”世界红十字日系列宣传活动,旨在进一步汇聚人道力量、弘扬红十字精神,打造具有松江特色、时代特征、群众欢迎的红十字品牌,提升红十字在青少年群体中的影响力,不断增强企业员工应急救护技能和水平,不断提高市民的获得感、幸福感。
(三)预算经费:8万元
(四)合同履行期限:2026年5月30日止
(五)项目内容:
1.“我们的节日”纪念世界红十字日暨红十字文化进校园主题活动。
主场活动地点(分内场、外场):华东政法大学。内场活动内容:以造血干细胞捐献宣讲活动、志愿服务队伍授旗等内容的主题活动。参与活动人数:100人左右;需要准备:活动背景1套、志愿服务队旗帜若干面、音响灯光话筒设备、发言席及KT版1套、背贴等。
外场活动地点:华东政法大学、上海工程技术大学(2场)。活动内容:走进非遗区、趣味游戏区、红十字造血干细胞捐献入库、红十字急救技能展示、打卡领取兑换区等;参与活动人数:2场共200人左右;需要准备:活动打卡1套、桌椅若干、帐篷6顶、点位KT板11个、游戏道具(知识问答卡片30张、飞镖装置1套及相应知识问答题目15个、红十字七项基本原则答题卡7张、你画我猜卡片20张)、游戏介绍立牌1个、活动引导牌2个、宣传品200份(设计红十字文创产品或推荐几款适合大学生使用的宣传品,每份宣传品约20元)、非遗传承人经费(按人次计算)、漆扇200把、拓印物料100份、道旗若干、全程拍照等。(两场红十字文化进校园部分耗材及装备可重复使用。)
2.“守护生命·‘救’在身边”上海松江站急救地摊活动。
地点:上海松江站内。活动内容:为往来旅客提供智能化的心肺复苏模拟人、海姆立克急救法等互动教学,普及急救知识,提高旅客应急救护能力。需要准备:拍照留念墙1套、急救所需设备(模拟人、AED训练机若干套)、红十字文创产品100个等。
二、申请人的资格要求:
1.满足《中华人民共和国政府采购法》第二十二条规定;
2.单位负责人为同一人或者存在控股、管理关系的不同单位,不得同时参加本项目投标(一经证实,取消所有涉及单位的投标资格);
3.本项目不接受联合体投标报价。
三、响应文件提交要求及时间
1、法定代表人身份证正反面复印件;
2、营业执照复印件;
3、举办过类似活动的视频或材料(照片截图或刻盘);
4、明细报价单(加盖有效公章并密封)。
5、提供相应活动设计方案初稿(含报价明细)
截止时间:2026年3月24日16点00分(北京时间)
四、公告期限
自本公告发布之日起7个自然日。
五、评审方法及标准
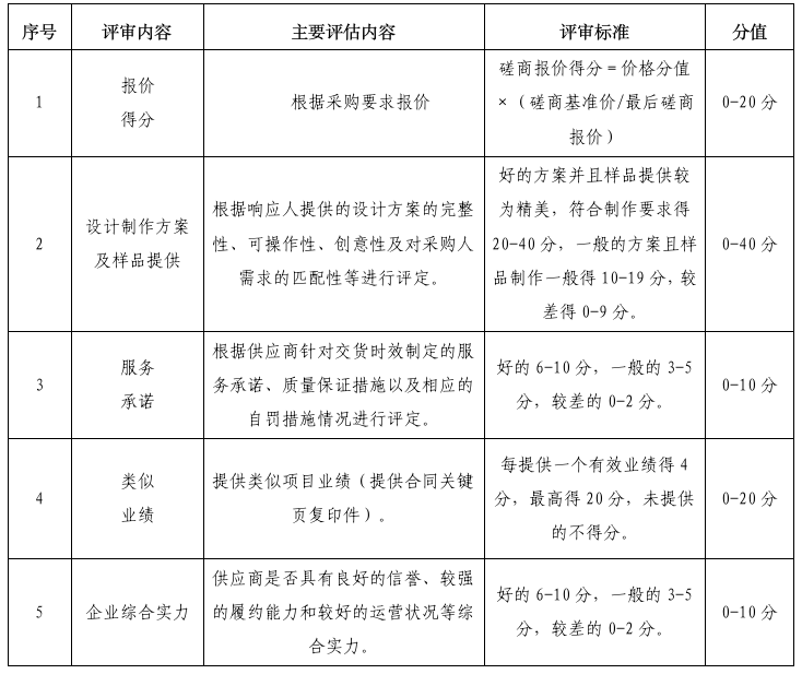
本项目由评审小组采用综合评分法对满足全部实质性要求的响应文件,按照符合项目要求,比较提供的方案质量和服务,择优选择项目服务提供单位,中标结果将在区红十字会门户网站上予以公布。
六、评分标准(100分制)

七、凡对本次采购提出询问,请按以下方式联系
联系方式:陆老师 37736554
地址:松江区中山中路38号1号楼1221室



